Manufacturing Process Map
28 May 2021

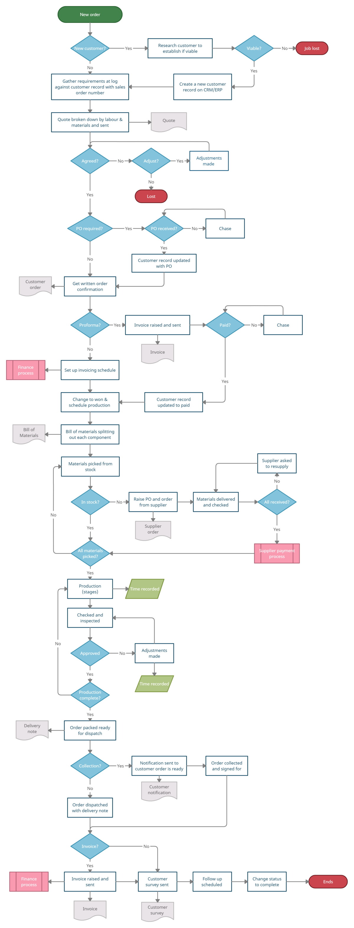
A process map is a planning and management tool that visually describes the flow of work.
Manufacturing process maps (or flow charts) detail the granular level activities that must be completed to fulfil the manufacturing activities of a business. Businesses in all manufacturing sectors are constantly looking for ways to achieve continuous process improvement and process maps (or flow charts) are one of many tools that can help organisations optimise manufacturing processes.
Using process maps, you identify digital automation opportunities, duplication, redundancy, poor decision-making, delays, and idle time. Addressing any one of these areas can deliver excellent efficiencies across the business but addressing them all will transform your profitability.
For SME businesses new to process mapping, it is important to start simple. The template below can be used as a good starting point for any manufacturing businesses looking to improve efficiency through process mapping.

Summary
If you are a manufacturing business and would like to discuss how we can deliver software to match your process and improve productivity please get in touch. Don’t worry if you haven’t yet mapped your processes, we can do that for you.
Categories
Productivity
Brochure
Software
Further Reading
- 5 Reasons why manufacturers need CRM
- How to create a simple process map for your business
- Measuring productivity: our productivity metrics
- Our Productivity Story
